Αυτο το απλο σχεδιακι μπορει να αναπτυχθει η να ενισχυθει?
-
Μπορει να βοηθησει σε κατι το σχεδιο αυτο?
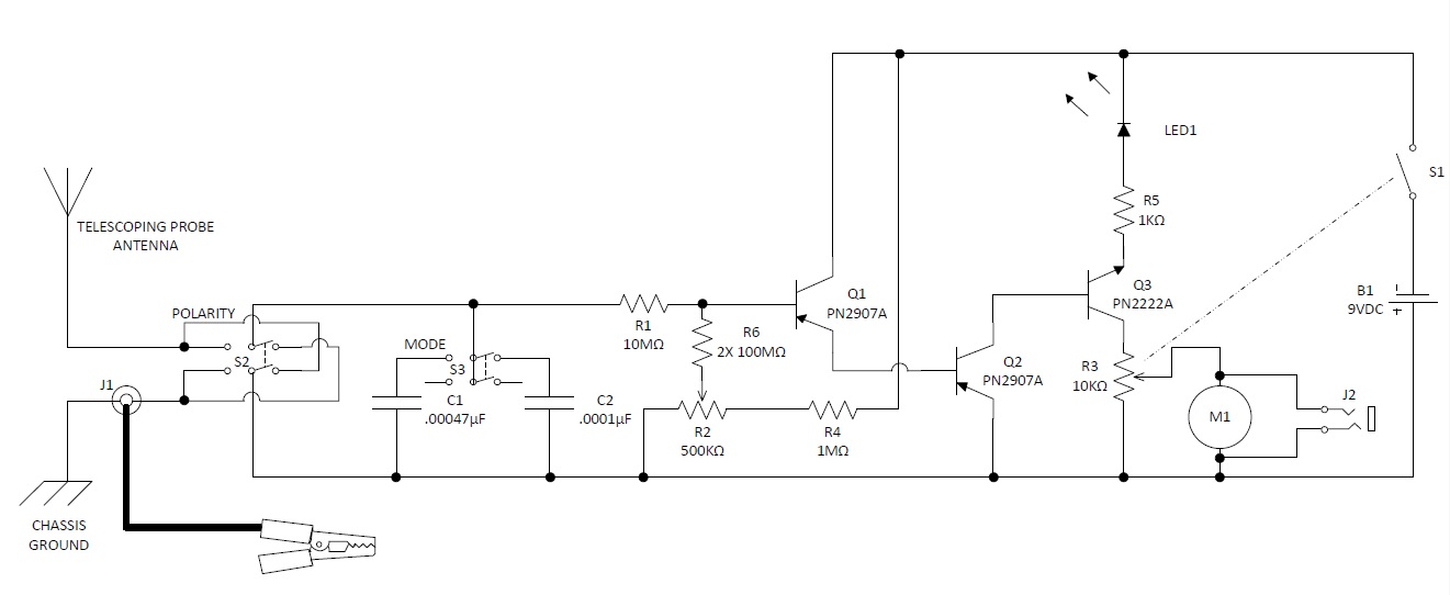
Όπως το βλέπω αυτό είναι ένα απλό σχεδιάκι μάλλον για έναν απλό μετρητή ηλεκτρομαγνητικών πεδίων. Εκεί που είναι το λεντάκι μπορείς να βάλεις και οργανάκι. Δύσκολο όμως να κάνει για τη δουλειά μας (δηλ για κάτι σαν αποστατικό) γιατί μάλλον πιάνει μόνο τα δυνατά ηλεκτρομαγνητικά σήματα. Χρειάζεται πολύ πολύ μεγαλύτερη ευαισθησία και ενίσχυση κατά τη γνώμη μου. Αυτό το σχεδιάκι μόλις το φτιάξεις, μέσα στο σπίτι θα πιάνει φούλ σήματα και μόλις το πας έξω στη φύση θα είναι νεκρό, δε θα βλέπει σήμα.
-
Μπορει να βοηθησει σε κατι το σχεδιο αυτο?
Ο/Η @Apogonos είπε στο Μπορει να βοηθησει σε κατι το σχεδιο αυτο?:
αν θες κάτι ποιο δυνατό φτιάξε αυτό
\Το έχεις φτιάξει αυτό Τάκη? Λέει κάτι? Όλο λέω θα το φτιάξω εδώ και καιρό και όλο βαριέμαι και το αφήνω!
-
Μπορει να βοηθησει σε κατι το σχεδιο αυτο?
Ο/Η @ΠΛΑΤΑΝΙΑΣ είπε στο Μπορει να βοηθησει σε κατι το σχεδιο αυτο?:
Ο/Η @Apogonos είπε στο Μπορει να βοηθησει σε κατι το σχεδιο αυτο?:
αν θες κάτι ποιο δυνατό φτιάξε αυτό
\Το έχεις φτιάξει αυτό Τάκη? Λέει κάτι? Όλο λέω θα το φτιάξω εδώ και καιρό και όλο βαριέμαι και το αφήνω!
δεν φτιάχνω πιά ηλεκτρονικά αποστατικά έχω βρει το απόλυτο
άμα το ρυθμίσεις σωστά μερικά μέτρα στα δίνει
Ένα βράδυ σκοτεινό
τις μπουκάλες μου φορώ
και πηδάω στο νερό
στην Τουρκία για να μπω
Τούρκους εκατό να σφάξω
και άλλους τόσους να ρημάξω
TNT και τρινιτρόλη
θα τους πάρουμε την Πόλη.| last edited by Apogonos Φήμη: 126 | Δημοσιεύσεις: 7102 -
Μπορει να βοηθησει σε κατι το σχεδιο αυτο?
Ο/Η @Apogonos είπε στο Μπορει να βοηθησει σε κατι το σχεδιο αυτο?:
Ο/Η @ΠΛΑΤΑΝΙΑΣ είπε στο Μπορει να βοηθησει σε κατι το σχεδιο αυτο?:
Ο/Η @Apogonos είπε στο Μπορει να βοηθησει σε κατι το σχεδιο αυτο?:
αν θες κάτι ποιο δυνατό φτιάξε αυτό
\Το έχεις φτιάξει αυτό Τάκη? Λέει κάτι? Όλο λέω θα το φτιάξω εδώ και καιρό και όλο βαριέμαι και το αφήνω!
δεν φτιάχνω πιά ηλεκτρονικά αποστατικά έχω βρει το απόλυτο
άμα το ρυθμίσεις σωστά μερικά μέτρα στα δίνει
Άμα είναι έτσι να κάτσω να το φτιάξω! Ούτως ή άλλως με τόσα που έχω παιδευτεί μέχρι τώρα, ένα ακόμα και απλό όπως αυτό δεν είναι τίποτα.
-
Μπορει να βοηθησει σε κατι το σχεδιο αυτο?
@ΠΛΑΤΑΝΙΑΣ
Μεγαλη σημασία στο κουτι!!!Ένα βράδυ σκοτεινό
τις μπουκάλες μου φορώ
και πηδάω στο νερό
στην Τουρκία για να μπω
Τούρκους εκατό να σφάξω
και άλλους τόσους να ρημάξω
TNT και τρινιτρόλη
θα τους πάρουμε την Πόλη. -
Μπορει να βοηθησει σε κατι το σχεδιο αυτο?
Ο/Η @Apogonos είπε στο Μπορει να βοηθησει σε κατι το σχεδιο αυτο?:
@ΠΛΑΤΑΝΙΑΣ
Μεγαλη σημασία στο κουτι!!!Θα το φτιάξω, αλλά ρε συ Τάκη, αντιστάσεις 100 Μεγα ωμ υπάρχουν? Πολύ μεγάλες είναι. Όπως και τα δύο πυκνωτάκια που έχει εκεί. Το .00047 και το .0001 εννοεί 4,7 pF και 1 pF? Πολύ μικρά δεν είναι? Ή κάνω λάθος και εννοεί 4.7nF και 1nF?
-
Μπορει να βοηθησει σε κατι το σχεδιο αυτο?
Το παραπάνω σχέδιο τελικά παιδιά δε δουλεύει. Δεν είναι ότι δε δουλεύει σαν αποστατικό. Δε δουλεύει σαν κύκλωμα γενικά. Κάποιο λάθος έχει το σχέδιο. Δυο μέρες έφαγα με αυτό, αλλά τίποτα, το έλεγξα το ξαναέλεγξα, άλλαξα και τα τρανζιστοράκια, αλλά νεκρό. Άλλη μια πλακέτα για τα σκουπίδια. Το γράφω για να μην παιδεύονται άδικα και τα άλλα μέλη με αυτό.